I. Introduction
A welding machine is an electrical device that provides a power source with specific characteristics for welding. Its operating principle involves creating a short circuit when the electrode contacts the workpiece and filler metal. This short circuit generates a high-temperature arc that melts the materials, causing them to fuse together. Welding machines are categorized into household and industrial types.
Household Welding Machines: Designed for domestic practicality, these are predominantly argon arc welding/cold welding hybrid types. Their characteristics include: relatively low power output and a power supply voltage of 220V.
Industrial Welding Machines: Designed for industrial practicality, these feature high power output and typically utilize a dual-voltage power supply of 380V/220V. They offer a wide welding range and can operate continuously for over ten hours. High reliability and robust heat dissipation ensure the equipment withstands heavy loads and harsh conditions.
A welding machine consists of several basic components: a power supply, transformer, rectifier, output circuit, and housing.
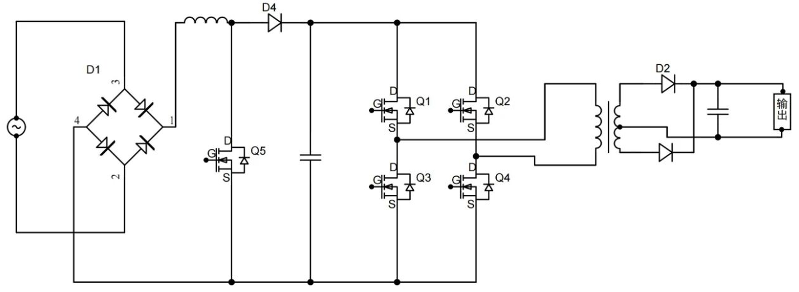
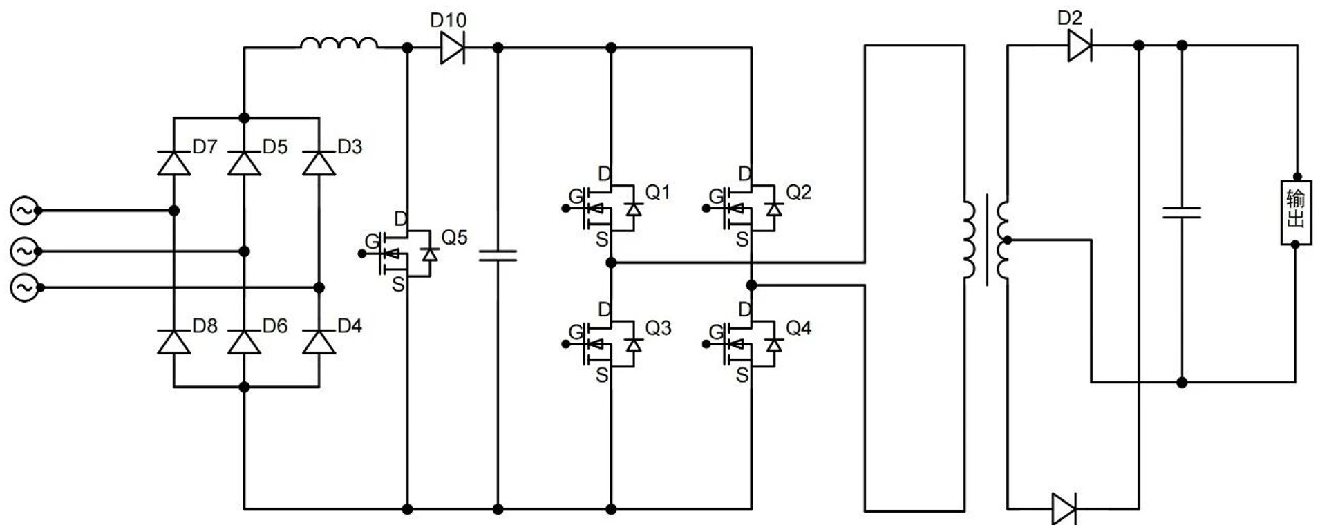
II. Typical Application Topology Diagram
Single-Phase Inverter Circuit

Three-Phase Inverter Circuit

MOSFET
Discussions
Become a Hackaday.io Member
Create an account to leave a comment. Already have an account? Log In.