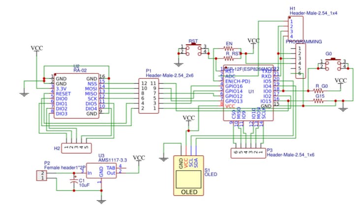
ESP8266 based LoRa Gateway/Node using a 433MHz Ra-02 module along with an OLED display. All this circuitry is combined to make a custom PCB.
To make the experience fit your profile, pick a username and tell us what interests you.
We found and based on your interests.
BOM.xlsxBill Of Materialssheet - 7.22 kB - 03/21/2019 at 16:16 |
|
|
Gerber_PCB_HACKSTER_20190225205341.zipGerber Filex-zip-compressed - 300.77 kB - 03/21/2019 at 16:16 |
|
I got the majority of the parts for my build from LCSC.
You will need:

2) ESP8266
3) OLED display
4) Passive components like resistors and capacitors
You would require the PCB to solder these components which we will take a look at the next step.

You must check out JLCPCB for ordering PCBs online for cheap!
You get 10 good quality PCBs manufactured and shipped to your doorstep for 2$ and some shipping. You will also get a discount on shipping on your first order. To design your own PCB head over to easyEDA, once that is done upload your Gerber files onto JLCPCB to get them manufactured with good quality and quick turnaround time.
Mainly there are 4 aspects in connections here:

1) ESP8266 just to function correctly needs some pull up and pull down the connection for G0, G15, EN and RST.
2) Ra-02 and the ESP8266 modules are connected to each other using the SPI protocol
3) OLED and the ESP8266 connect to each other using the I2C bus
4) All the modules need to be connected to power rails for them to operate.(Obvious :P)

Create an account to leave a comment. Already have an account? Log In.
Become a member to follow this project and never miss any updates
About Us Contact Hackaday.io Give Feedback Terms of Use Privacy Policy Hackaday API Do not sell or share my personal information