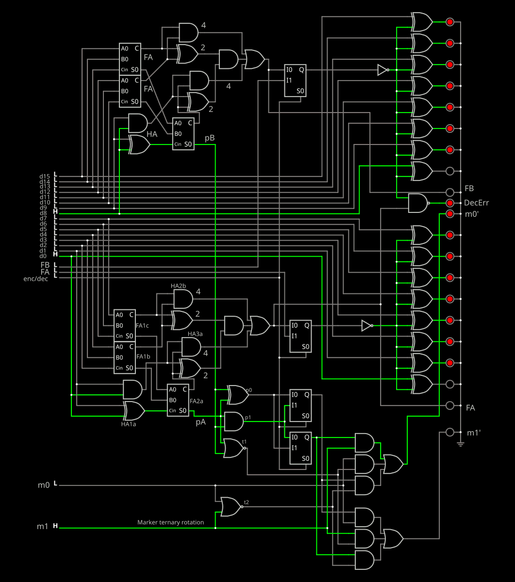
I merged the ParPop encoder and decoder to make a single unit that can work as both.
After a little while, all the tests are valid again. Get the source code here.
The "only" addition is two pairs of MUX, increasing the critical datapath.
Yet it's a success and I'm curious to see the PEAC stage transformed the same way.
Here is the result:

.
Yann Guidon / YGDES
Discussions
Become a Hackaday.io Member
Create an account to leave a comment. Already have an account? Log In.