The initial test after the conversation came as a PLL frequency multiplier driven by the line via an opto-coupler and connected to a TTL frequency counter I had previously built. I had wanted to experiment with PLLs so this was a good application to use one and add another digit to the frequency measurement.

Following this, I decided that the circuit would use a 32.768kHz watch crystal for the time base. I could divide this down with a CD4060 and 1/2 of a CD4013. I was going to need the other half of the flip/flop for controlling the sampling circuit, so this provided an efficient 2 IC solution. I used a CD4017 as a sequence generator to control the latch and reset operations of the counter. I drove the 4017 from a higher frequency tap on the 4060 to use what was already in circuit. The 4017 features an enable input that is active low, so I simply tied this to the next unused output and held the chip in reset when the unit was counting. When the gat switches off and the counter needs to latch and then reset, the 4017 is released from reset and clocked quickly until it disables itself after trigger each action in sequence. In previous circuits I've used monotsable timers, but this option required only one additional chip and no extra passives.

I was able to then create all the gating logic I needed with one CD4011 quad NAND gate. I knew I was going to make a second display unit which wasn't going to have the TIL306/7 displays, so I brought out the compliment of each control signal so I had some flexibility when designing the additional counter/display board.
The other end of the "AND" gate (created by the two NAND gates) is fed from the final version of the PLL circuit

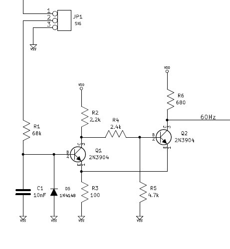
The last thing was I planned to power this with a low voltage transformer and tap the frequency off of one side of the winding. I wanted to use a Schmitt trigger to clean this signal up before multiplying it. I didn't want to add a CD4093 and use only a 1/4 of the IC. I recalled hearing about building a Schmitt trigger from discrete transistors, so I looked that up and decided this was a perfect project to implement it in. I found this wonderful write-up by John Hearfield (https://www.johnhearfield.com/Eng/Schmitt.htm). With a few tweaks, I drew up a circuit that cleaned up the AC signal and make a very clean square wave for the multiplier.

All in all, the project was a success! I designed some front and back panels to mount the whole project and ordered them from Ponoko (https://www.ponoko.com/). The circuit is powered by a 7805, which isn't the best given the high load of the displays. I need to source a proper transformer to power this project and then it will be complete.
I did have a properly suited transformer so I used that on the unit I built and sent to my friend.
In terms of the display for his device, I built a counter/display board that uses two CD4518 Dual BCD counters (using only 1.5 of them) and then three CD4511 display drivers with integral latch. It worked out quite well, but made for a much more complicated implementation than the TIL306/7 units.
Here is both devices on my bench before I sent one out. The displays used on the unit for my friend were some new old stock MAN71 units.

Honestly at this point these will be more eye candy on the bench than anything else. But they were fun to build and I enjoyed exploring a few different circuits in the process.
Sean B
Tiago
HummusPrince
Peter Walsh