In a pretty recent tutorial we have discussed PT2258 based 6 channel tone controller. I have used it as a preamp for the amplifier and controlled all the 6 channels through ESP on a web server. Today we have PT2315, a two-channel digital audio processor. It is a full fledged DSP with functions to control: Volume, Bass, Treble and Balance. Loudness Function is also provided to build a highly effective electronic audio processor having the highest performance and reliability with the least external components.

video2.png

All functions are programmable using the I2C Bus. The pin assignments and application circuit are optimized for easy PCB layout and cost saving advantage for audio application. Housed in a 20-pin DIP/SOP, PT2315 is pin-to-pin compatible with TDA7315 and is very similar in performance with the later. Although the full digital system may have some disadvantages because everything is based on an IC and some external components, the flexibility to work with this system decreases on the hobbyist end.

This type of IC is used in surround sound-type things, Here with the two channel volume we can also control equaliser. And you will see how we made our custom equaliser mode and deployed everything on a web server. Some of the listed features of PT2315 are:

  • Least external components
  • Treble and Bass control
  • Loudness function
  • Input/output for external noise reduction system/equalizer
  • 2 independent speaker controls for Balance function
  • Independent mute function Volume control in 1.25dB/step
  • Low distortion
  • Low noise and DC stepping Controlled by I2C bus micro-processor interface
  • Pin-to-pin compatible with TDA7315

Components Required:

  • PT2315
  • ESP12E/ESP8266
  • 2.2uf/47uf/10uf electrolytic capacitors
  • 2.7nf/100nf ceramic capacitor
  • 2.2K/5.6K/10K resistors
  • 3.3V AMS1117 regulator
  • Some pin headers
  • 5V power source

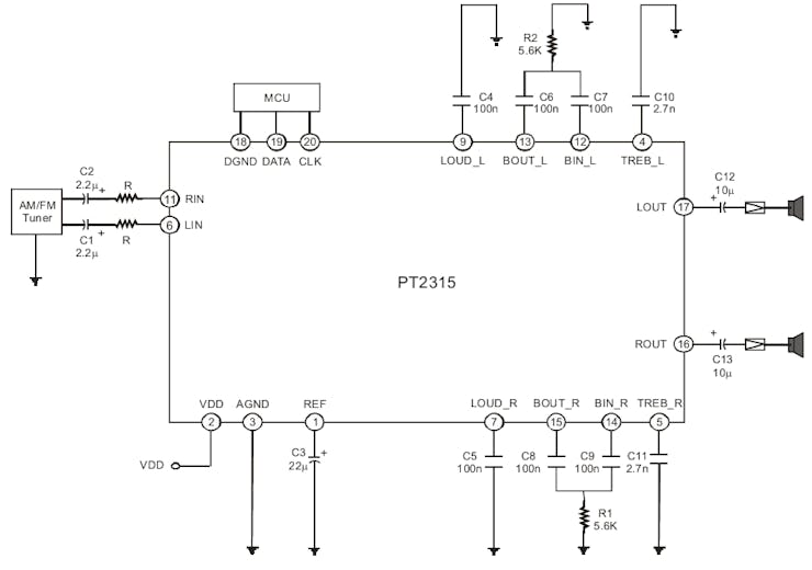
Circuit diagram:

Screenshot_2025_12_14-17.png

I have taken the reference from the circuit given in the datasheet. Here, you can see that the IC has 2 channels. We need 2 inputs and 2 outputs.The input is directly fed without referencing ground but using a 2.2 μF coupling capacitor in the signal path. The output resistance and coupling together behaves like a filter arrangement. Because the circuit is fixed, the only controlling input to the IC is the I2C bus, allowing us to connect any microcontroller.

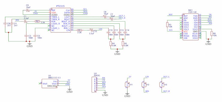
Screenshot_2025_12_14-18.png

Now, here is the circuit diagram I used for the IC. Since we have only one I2C bus, the ESP8266 supports this protocol, and it has Wi-Fi, so we can utilise these features. There are a lot of revisions you will find on the internet using the same code and libraries for this DSP. But now with this microcontroller and web server, we have eliminated a lot of components. No need to print the data on screen, and no need for external push buttons. However, there is always an option to do this because most of the microcontroller's GPIOs are available.

PCB Design:

mini_IMG_5122.jpg

I want to keep the system minimal, the reason is that there are analogue and digital parts that are on the same circuit board, and the data is travelling through SCL and SDA lines. The audio is not such a high frequency, but we should follow proper guidelines. The best thing is to route these digital signals away from any analogue signal and surround them with ground planes.

mini_IMG_5057.jpg

For the assembly, because I have used mainly the THT components, which can be soldered by hand, moreover, only the ESP8266, 3V3 regulator and PT2315 are using SMD pads, where you may get some issues. Still, I always recommend soldering the SMD first, then moving to the THTs, and finally to the header part. In this way, with minimum time and effort, you can solder this board. All the links to FILES: GERBER/BOM/CPL are here.

ice_screenshot_20251207-162908.png

The same is implemented here in the design; I use ground fills on both layers, which can be connected with vias and ground stitches. Moreover, the LDO is in the middle, powering the ESP8266, and all other systems run at 5V. The signal...

Read more »