Projects
Discover
Contests
Courses
Stack
More
Courses
Tutorials
Events
Hackerspaces
Hackaday.com
Tindie Marketplace
Sign up
Log in
Close
A Z80 Journey Gallery
« Back to project
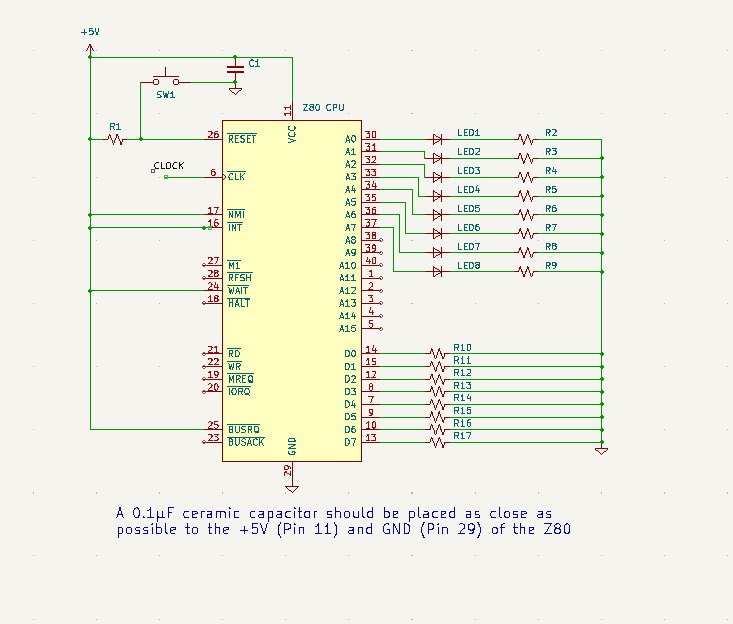
View Full Size
View Full Size
View Full Size
View Full Size
View Full Size